札幌市合唱教育研究会
北海道札幌市を中心に、中学生向けの合唱講習会・演奏会を行っています。
2014年11月
2014年11月09日
16:45
カテゴリ
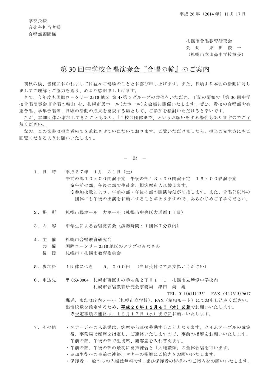
「合唱の輪」演奏会
「合唱演奏会」のお知らせ
合唱研事務局です。
合唱演奏会「合唱の輪」についてご案内いたします。
(参加申込は、画像をプリントアウトし、FAXで
お願いいたします)
2014年11月09日
16:39
カテゴリ
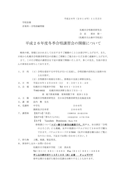
冬季講習会
「冬季講習会」のお知らせ
合唱研事務局です。
「冬季講習会」についてご案内いたします。
(参加申込は、画像をプリントアウトし、FAXでお願いいたします)
最新記事
札幌市合唱教育研究会LINE移行のお知らせ
令和6年度(2024年度)事業計画【2月5日現在】
冬季講習会が行われています
「合唱演奏会」のお知らせ
「冬季講習会」のお知らせ
「夏季講習会」のお知らせ
令和5年度事業計画【5月22日現在】
冬季講習会が行われています。
夏季講習会が行われています。
「夏季講習会」のお知らせ
月別アーカイブ
2025年06月
2024年02月
2023年12月
2023年11月
2023年06月
2023年05月
2022年12月
2022年07月
2022年06月
2022年04月
2021年12月
2021年06月
2019年06月
2019年01月
2018年12月
2018年11月
2017年12月
2017年11月
2017年06月
2016年12月
2016年11月
2016年06月
2016年04月
2015年12月
2015年06月
2015年04月
2014年12月
2014年11月
2014年05月
2013年11月
2013年06月
2012年11月
2012年06月
プロフィール
合唱研
カテゴリ別アーカイブ
事務局 (8)
夏季講習会 (10)
冬季講習会 (13)
「合唱の輪」演奏会 (9)
授業見学会・指導者講習会 (8)
タグクラウド
QRコード