合唱研事務局です。
合唱演奏会「合唱の輪」についてご案内いたします。
(参加申込は、画像をプリントアウトし、FAXでお願いいたします)


合唱演奏会「合唱の輪」についてご案内いたします。
(参加申込は、画像をプリントアウトし、FAXでお願いいたします)


合唱研事務局です。
平成29年度の事業計画(6月1日現在)になります。
札幌市内各中学校と、昨年度会員の札幌市外の各校宛には、6月頃を目処に参加案内等をお送りいたします。
札幌市外の中学校や小学校・高校等で、昨年度、ご案内が届いていなかった学校、参加希望の個人の方は、ご希望があれば今年度の事業案内をお送りいたしますので、事務局までご連絡ください。
多数のご参加をお待ちしております。
==
合唱研ホームページができました♪
https://scholachorus.jimdo.com/
==
授業見学会
日時:平成29年6月30日(金)
受付13:15~13:30/授業13:35~14:25/交流会14:30~16:10
会場:札幌市立 琴似 中学校
授業者:津田 尚先生(琴似中学校)
※6月15日(金)申込〆切。
夏季合唱講習会
日時:平成29年7月17日(祝月)
女声 (09:30受付開始)09:50~12:30
混声 (13:00受付開始)13:20~16:00
会場:わくわくホリデーホール(札幌市民ホール)
講師:藤井宏樹氏
講習曲:NHK全国学校音楽コンクール課題曲「願いごとの持ち腐れ」 (女声・混声)
※6月30日(金)申込〆切。 受講料(指導者3,000円、生徒500円)が必要です。
指導者実技講習会
日時:平成29年7月23日(日)
受付9:30~10:00/午前の部(指揮法講義)10:00~12:00/午後の部(公開レッスン)13:00~16:30
会場:札幌市立 新川 中学校
講師:田久保裕一氏
※個人レッスン6月16日(金)申込〆切。受講料(4,000円)が必要です。
※聴講 7月14日(金)申込〆切。受講料(2,000円)が必要です。
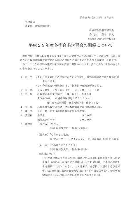
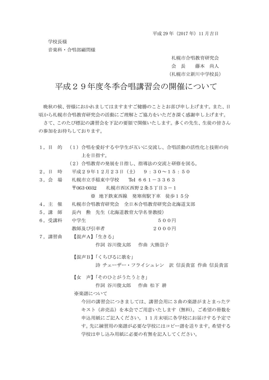
冬季合唱講習会
日時:平成29年12月23日(祝土)
会場:札幌市立 手稲東 中学校
講師:長内勲氏(北海道教育大学名誉教授)
中学校合唱演奏会「合唱の輪」
日時:平成30年2月3日(土)
会場:札幌サンプラザコンサートホール

平成29年度の事業計画(6月1日現在)になります。
札幌市内各中学校と、昨年度会員の札幌市外の各校宛には、6月頃を目処に参加案内等をお送りいたします。
札幌市外の中学校や小学校・高校等で、昨年度、ご案内が届いていなかった学校、参加希望の個人の方は、ご希望があれば今年度の事業案内をお送りいたしますので、事務局までご連絡ください。
多数のご参加をお待ちしております。
==
合唱研ホームページができました♪
https://scholachorus.jimdo.com/
==
授業見学会
日時:平成29年6月30日(金)
受付13:15~13:30/授業13:35~14:25/交流会14:30~16:10
会場:札幌市立 琴似 中学校
授業者:津田 尚先生(琴似中学校)
※6月15日(金)申込〆切。
夏季合唱講習会
日時:平成29年7月17日(祝月)
女声 (09:30受付開始)09:50~12:30
混声 (13:00受付開始)13:20~16:00
会場:わくわくホリデーホール(札幌市民ホール)
講師:藤井宏樹氏
講習曲:NHK全国学校音楽コンクール課題曲「願いごとの持ち腐れ」 (女声・混声)
※6月30日(金)申込〆切。 受講料(指導者3,000円、生徒500円)が必要です。
指導者実技講習会
日時:平成29年7月23日(日)
受付9:30~10:00/午前の部(指揮法講義)10:00~12:00/午後の部(公開レッスン)13:00~16:30
会場:札幌市立 新川 中学校
講師:田久保裕一氏
※個人レッスン6月16日(金)申込〆切。受講料(4,000円)が必要です。
※聴講 7月14日(金)申込〆切。受講料(2,000円)が必要です。
冬季合唱講習会
日時:平成29年12月23日(祝土)
会場:札幌市立 手稲東 中学校
講師:長内勲氏(北海道教育大学名誉教授)
中学校合唱演奏会「合唱の輪」
日時:平成30年2月3日(土)
会場:札幌サンプラザコンサートホール

最新記事
月別アーカイブ


















